N4510
Algemeen
N4510 WR02/348 025459
Mijn N4510 heeft nieuwe long-life koppen. Daarvoor zijn enkele punten aangepast. Zie Servicemanual van N4511 en servicemededeling Rec. 184 N4510 augustus 1976
Blokschema
Hoofdprint
Lampjes van de schuifschakelaars vervangen door LEDs.

De originele weerstand op de hoofdprint heb ik laten zitten. Een extra serieweerstand is aan de handle van de rechtse schakelaar (bandsnelheid) gesoldeerd. De LEDs zijn in serie geschakeld en de bedrading is zoveel mogelijk hetzelfde gebleven: de parallelle bedrading is veranderd in een seriele.
Regelprint
Alle schuifpotmeters uit elkaar gehaald en schoongemaakt. Lopers ingevet met vaseline. Gelijkloop van REC regelaar verbeterd met een weerstand tussen max en loper. 100k bleek een goede waarde te zijn. Over het bereik van 4-10 is de gelijkloop nu ongeveer binnen 1 dB Onder stand 2 is de afwijking groter.
| REC | zonder R 100k | — — | met R 100k | |||||
|---|---|---|---|---|---|---|---|---|
| mV | mV | dB | dB | dB | mV | |||
| Stand — | L | R | Vin | verschil | — — | L | R | Vin |
| 10 | 1008 | 1008 | 100 | 0,0 | 0 | 0 | ||
| 9 | 0,0 | 0 | -0,2 | |||||
| 8 | 1003 | 958 | 185,3 | -0,4 | 0 | 0 | ||
| 7 | 0,0 | 0 | 0,2 | |||||
| 6 | 1004 | 841 | 549,3 | -1,5 | 0 | -0,4 | ||
| 5 | 1004 | 851 | 797 | -1,4 | 0 | -0,6 | ||
| 4 | 1005 | 884 | 1667 | -1,1 | 0 | 0,3 | ||
| 3 | 0,0 | 0 | 0,5 | |||||
| 2 | 946 | 932 | 7070 | -0,1 | 0 | 1,2 | ||
| 1 | 0,0 | 0 | 1,5 | |||||
Universal Input U1
De schakelaar SK1 schakelt het 19kHz filter in bij Tuner en bij Aux. Dit heb ik aangepast zodat het filter alleen nog bij Tuner werkt. In de schakelaar zit een contactspoor dat 23 doorverbindt met 27 (24 met 28) in de stand TUN en AUX. Dit heb ik doorgesneden en in de stand AUX is er geen contact meer met 23 (24). Foto
Playback unit U2/U102
C1 verwijderd C3 was 56 nF, vervangen door 150 nF (N4511) C10 was 10nF, vervangen door 470pF (N4511)
Geëxperimenteerd met weglaten C8 (150pF). theoretisch is dit beter. In werkelijkheid loopt het hoog vanaf 16kHz te veel op. C8 toch laten zitten. Spoelen gemeten: L1: 3,74 uH 10mOhm L2: 11mH 52 Ohm L2 afgeregeld op maximale verzwakking bij frequentie van wisoscillator
Bij testen hoorde ik gerommel of ruis in een kanaal. Op dit printje alle transistors vervangen door BC594C (2x) (in plaats van B type) en BC548C. De oude transistors waren 2SC693G (2x) G heeft een hFE tussen 280 en 560 en een BC148C.
Before tape unit
De Before tape printjes hadden verschillende transistors. Een BC207B en een BC548B. De transitoren vervangen door een BC547B die vrijwel dezelfde versterking hebben. Een BC547 is geschikt voor een hogere spanning en is verder vergelijkbaar met een BC548. Ook de BC549C op een printje vervangen door een exemplaar met vrijwel dezelfde versterking.
Na de unit zit een R-L-C laagdoorlaatfilter op de hoofdprint. Kantelpunt is ca 22kHz.
Het doel van dit filter is niet duidelijk.
Componenten op hoofdprint:
- R28=2k2
- C10=2n7
- L2 (L102)=18,5mH 97ohm en 18,1mH 97,7ohm. Opnieuw afgeregeld op 18mH.
- Dit filter heeft geen invloed op de opname of de weergave.
Recording unit U3/U103
Instelpotmeter R9 vervangen door meerslagen, 1kOhm R13 vervangen door 120 ohm in verband met beter regelbereik van R9
R9 was op een printje ca 500 Ohm en op het andere 1kOhm Elco C3 vervangen, was slecht op beide printjes.
Bij opname is het 19kHz filter ingeschakeld voor de bronnen Tuner en Aux. Overwogen om de filters te verwijderen of minstens voor Aux te verwijderen. Dit laatste is niet mogelijk door de constructie van de keuzeschakelaar Het filter toch laten zitten en heel precies afgeregeld. Het filter kan ook volledig boven de 20kHz geregeld worden, dan heeft het ook geen effect meer.
L1 = 615 ohm, 95,3mH
Flip Flop units
Bij afspelen sprong de recorder soms spontaan op Rec. Alle AC128 transistoren vervangen door BC327.
Wisoscillator
De wisoscillator uitschakelbaar gemaakt voor afregelprocedure. Onder op print 1 een koperspoor doorgesneden en hier een header met jumper geplaatst.
Als de jumper verwijderd is krijgt de oscillator geen voedingsspanning en is dus uit.
De wisfrequentie is ca 102 - 107 kHz. Dat is afhankelijk of de recorder in 2- of 4-sporen opneemt.
Snelheidsregeling
Speed control unit.
Meetwaarden aan de snelheidsregeling. Frequentie van de tachoschijf
Frequentie gemeten op U7, pen 3
| cm/s | Hz |
|---|---|
| 19 | 2293 |
| 9,5 | 1145 |
| 4,75 | 572 |
Snaren
Spoelsnaren:
- Diameter motorpoelie: 37mm, groef 1 - 1,5mm. Effectief 34mm
- Diameter spoelschotel: 109mm, groef 1,5mm. Effectief 106mm
- Afstand tussen assen: 97mm
- Omtrek, gemeten met een draad van 2,3mm: 440mm
Koppen
De koppen zijn door de vorige eigenaar vervangen door Long-life koppen. De wiskop is ook vervangen. De oude koppen en een eerder setje Long-life koppen heb ik van de vorige eigenaar bij de recorder gekregen.
Meetwaarden van de koppen:
In de recorder
| R1 ohm | R2 ohm | L1 mH | L2 mH | |
|---|---|---|---|---|
| opname | 118 | 117 | 22,1 | 20,7 |
| weergave | 267 | 258 | 79,9 | 74,1 |
| wis | 1,3 | 0,32 | ||
Los, zwart
| R1 ohm | R2 ohm | L1 mH | L2 mH | |
|---|---|---|---|---|
| opname | 120 | 118 | 23,5 | 19,3 |
| weergave | 266 | 268 | 89 | 77,4 |
| wis | 1,0 | 0,32 | ||
Los zilver
| R1 ohm | R2 ohm | L1 mH | L2 mH | ||
|---|---|---|---|---|---|
| opname | 108 | 106 | 24,6 | 26,0 | voorkant groen |
| weergave | 96,5 | 95,7 | 39,6 | 38,7 | bruin met zwart |
| wis | 1,5 | 0,29 | doorzichtig | ||
Zwart uit Aristona 5512
| R1 ohm | R2 ohm | L1 mH | L2 mH | ||
|---|---|---|---|---|---|
| opname | 112 | 118 | 30,6 | 29,5 | groen |
| weergave | 143 | 138 | 73,2 | 79,8 | groen |
| opname | 112 | 109 | 17,0 | 17,0 | nieuw, in 5512 |
| weergave | 238 | 255 | 84,3 | 84,1 | nieuw, in 5512 |
Afregeling
Uitgangspunt is de servicemanual, maar hiermee is de recorder niet optimaal af te regelen. De volgende stappen is een alternatieve methode.
- before tape printjes: eerst uitgangsspanning.
- dan de vu meters
- dan de universele ingangsprint: alleen het 19kHz filter.
- dan de weergaveprint door op het meetpunt (BU 12, pen 1 en 4) een signaal aan te bieden en de beide kanalen gelijk te regelen. Gelijke vu en gelijke uitgangsspanning
- dan de recordingprint afregelen op niveau en gelijkheid links en rechts. Gebruik een band en nabandcontrole: vergelijk B met A.
- de twee laatste stappen wijken af van de servicemanual. Met de methode van de servicemanual krijg je de kanalen niet gelijk.
Stappen volgens de servicemanual
- IN: Tape-in 100mV, REC regelaar op max
- UIT: Mon 1V. Afregelen met U4-R4 (U104-R4) (Before Tape printjes L en R)
- IN: Tape-in 1V.
- UIT: MON-R 1V, instellen met REC regelaar
- UIT: MON-L meten. U4-R4 zo afregelen dat het verschil van de gemeten waarde (MON-L) tov 1V gehalveerd is.
- UIT: Meetbus(3, MP1) 1,5mV. afregelen met U3-R9 (Rec L printje)
- UIT: MON-R meten en afwijking tov 1V halveren met U104-R4 (Before Tape R)
- UIT: Meetbus (5, MP101) 1,5mV. Afregelen met U103-R9 (Rec R printje)
Opmerking: * De afregeling volgens de Servicemanual is gedeeltelijk een lapmiddel. Omdat L en R op de REC regelaar niet gelijk lopen over het hele regelbereik, wordt een acceptabel verschil ingesteld voor ingangssignalen van 100mV. Hierdoor is de vorige afstelling (REC-max) weer ontregeld. * Idem voor de instelling van U3 (Rec printje)
Afregelen Play Back unit (U2/U102)
- Regel eerst af volgens servicemanual:
- PLAY ST 9,5
- Ingang BU12 meetpunten 333Hz 330mV 4/2 (1/2)
- Uitgang BU11 MONITOR afregelen op 1V
Meting weergavekarakteristiek
- zet snelheid op 19
- Ingang BU12 meetpunten 333Hz 330mV 4/2 (1/2)
- meet de uitgang (MONITOR), dit niveau noemen we 0dB: regel dB meter af op 0dB
- zet de toongenerator op 1kHz 330mV
- de uitgang is nu -9dB
- referentieband 1kHz 514nWb/m afspelen (19cm/s)
- niveau is 5,2dB
- referentieband -6dB deel
- niveau is -0,8dB
- dit komt overeen met 1kHz 850mV invoeding op de kop
- 0dB komt overeen met 1kHz 930mV invoeding op de kop
- 333Hz -0,8dB komt overeen met 300 mV invoeding op de kop (19cm/s)
Als de referentieband omgekeerd wordt afgespeeld dan is links en rechts gelijk.
Alternatief
Alternatief volgens Wim-nl op MFBfreaks: MFBfreaks Wim-nl
Zo pas ik een N4510 of N4419 aan.
Meter: Philips 2554. Ik gebruik een BASF-referentietape 320 nWb / m. (320 nwbr is 2 db boven 250 nwbr.)
Ik stel het niveau van de afspeelversterker in op +2 db op de monitoruitgang. (Philips 2554 toont + 2db)
Dan open ik de input / rec potentie meter volledig. Ik regel het ingangssignaal totdat de 2554 meter 0 db aangeeft. Dan stel ik de vu-meters in op 0 db.
Laatste stap Neem een toon op van 1 khz-ingang, 0 db en pas de opnameversterker aan om 0 db uit te geven op de monitoruitgang.
Klaar.
Nu is de Philips afgesteld op 250 nwbr en dat is i.m.o. de beste manier en de beste instelling. De Philips manier resulteert in een ongeveer 520 nwbr aangepaste recorder.
En dat is de reden waarom je tijdens het opnemen maximaal naar 0 db kunt gaan en er geen ruimte meer is boven 0 db. Bij 250 nWbr heb je ruimte op je band om zonder vervorming op te nemen boven 0 db
ps: 93 mV piek-piek = 32,8 mV op uw digitale rms-meter.
Bias
Bias afgeregeld. De bias was niet aangepast voor de nieuwe koppen en hierdoor was de frequentiekarakteristiek slecht. De bias heeft geen aparte instellingen voor de verschillende snelheden. Uiteindelijk een compromis gekozen voor 9,5cm dat voor 19cm ook nog goed werkt. Voor 4,75cm is het niet optimaal, de optimale bias voor 4,75 geeft bij de andere snelheden te slechte resultaten.
De instelling van de bias-spoelen zit aan de onderkant van de grote print (hoofdprint). De kern is heel dun en lijkt kwetsbaar. De verzegeling (grijze lak) eerst voorzichtig weg gekrast en daarna de kern met een cocktailprikker van boven in de spoel naar onder gedrukt. De kern lijkt niet helemaal rond te zijn, in een bepaalde draaistand klemt ze een beetje.
Instellen door de kern een klein beetje te draaien (ca kwart slag) en dan voorzichting in of uitschuiven. Instellen gaat niet erg precies op die manier. Een draaikern met schoefdraad werkt veel makkelijker. De kernen alleen gedraad tot ze klemden, niet opnieuw afgelakt.
Optische afslag
De N4510 heeft een elektrische afslag die met een contactstrip werkt. Bij een band zonder die strip of een bandbreuk gaan de spoelen heel snel draaien in tegengestelde richting en klappert de band tegen de recorder.
Nieuwere recorders hebben een detectie hiervoor en die stopt de recorder na ca 10 seconden.
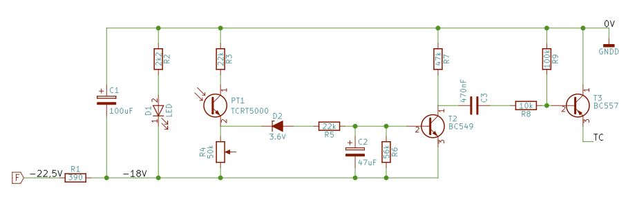
In de N4510 heb ik een optische banddetectie gebouwd met een reflectiesluis, of reflectiesensor. Uitgangspunt was een schakeling die zo simpel mogelijk uit discrete onderdelen opgebouwd was en zo min mogelijk (mechanische) aanpassingen in de recorder.
De opto meet of er een band is en de schakeling geeft een korte uitschakelpuls (10-20ms) op de uitgang. Die uitgang sluit de contacten voor de contactfolie even kort en de recorder reageert alsof er een schakelfolie gedetecteerd is.
In 2024 deze schakeling aangepast. Omdat de band ook reflecteert reageerde de reflectiesensor soms ook bij het snelspoelen en bij starten van de band. Dit komt omdat de band dan even “klappert”. Daarom heb ik van de reflectiesensor een lichtsluis gemaakt. De LED verplaatst naar de andere kant (“onder” de band, tegenover de IR sensor). Dit werkt veel beter. De afstelling is helemaal niet meer kritisch. De schakeling reageert nu ook op de aanloopstroken omdat deze bijna allemaal doorzichtig zijn voor infrarood licht. De lichtsluis reageert wel op slechte band als daar plekken in zitten waar de magnetische laag zo slecht is dat het licht erdoor kan schijnen. 1)
In de recorder
Bandloop
De schakeling is op gaatjesprint gemaakt en de opnemer is een combinatie van de opto, twee weerstanden, de reflector en de montagestrip.
De montagestrip is een stukje hoekmessing van 10 mm, ca 1-2mm dik. In het chassis van de recorder zat al een gat net naast de wiskop. In dat gat heb ik M3-draad getapt. Het opnemerprintje is daar met een M3 boutje vastgezet.
De reflector is gemaakt van een stukje aluminium. De opnemer staat een stukje van de “bovenkant” van de sleuf in het koppendeksel en de reflector moet aan de onderkant zitten. Zo kan de band zonder problemen ingelegd worden.
Voor de optocoupler heb ik een TCRT5000 gebruikt. Deze werkt nog goed, ondanks dat de reflector verder dan aanbevolen van de lichtsluis staat. De optimale reflectie-afstand voor deze sensor is 2mm, de reflector in de recorder zit op ongeveer 15mm van de sensor.
In eerste instantie heb ik met een CNY70 geexperimenteerd, maar deze werkt niet met deze grote afstand van de reflector.
Er is niet veel ruimte naast en achter de koppen, de electronica past niet op het printje met de sensor. Op dat printje heb ik alleen R2 van de LED en R3 van de fototransistor gezet. De rest van de electronica zit op een klein printje verderop. Ook hier is weer gebruik gemaakt van bestaande gaten in het chassis. De draden zijn op bestaande montagepunten aangesloten.
De werking van de schakeling
Als voeding voor de schakeling is voedingspunt F van de recorder gebruikt. Dit is een ongestabiliseerde spanning van ca -22,5V. Deze voedt de spoelmotoren en de logica. Het was dus logisch om deze voeding te gebruiken. Het chassis is 0V, ofwel massa. Dat je dan de schakeling voor negatieve spanningen moet ontwerpen is een klein “nadeel”.
De voeding is op de klassieke Philips manier ontkoppeld met R1 en C1. Dit was nodig want bij het starten van de band staan behoorlijk wat stoorpulsen op de voeding. Hierdoor sprak de automatische afslag meteen aan en stopte de recorder weer. Meer dan R1 en C1 waren niet nodig om dit op te lossen. De resterende voedingsspanning voor de schakeling is ongeveer 18 volt.
D1 is de infrarood-LED van de lichtsluis. De stroom door de LED is ongeveer 7-10mA en dat is veel minder dan mogelijk is. De datasheet geeft 20mA als standaardwaarde en tussen 7 en 60mA blijft de collectorstroom van de transistor ongeveer gelijk.
De optotransistor geleidt als het licht gereflecteerd wordt. Als de transistor geen licht ziet dan geleidt deze niet en is de spanning op de emitter -18V. Geleidt de transistor, dan wordt de spanning op de emitter bepaald door de verhouding R3 en R4. R4 is een instelpotmeter en hiermee bepaal je de gevoeligheid van de schakeling.
Zener D2 veroorzaakt een spanningsval van ongeveer 3,6V tussen PT1 en R5. T2 versterkt het signaal een paar keer en vervolgens gaat dat naar C3.
C3 zorgt er voor dat de schakeling reageert op snelle verschillen in het signaal. Hiermee wordt voorkomen dat langzame veranderingen van het licht (ook omgevingslicht) de schakeling laten aanspreken. C3 bepaalt deels de gevoeligheid van de schakeling en ook de lengte van de uitschakelpuls.
De uitschakelpuls moet voor de elektronica in de recorder een paar milliseconden zijn. De puls van de schakeling is 10-20msec. T3 schakelt het Tapecontact (TC) naar massa, net zoals een schakelstrip dat doet en stopt de recorder.
De schakeling is behoorlijk gevoelig. Condensator C2 van 47uF is toegevoegd om de reactie niet te fel te maken. Bij doorzichtige of witte aanloopstroken met teksten reageerde de schakeling ook op de teksten of tekens op de strook. Met de condensator is dat een stuk minder. De schakeling reageert wel nog op blokken in de Maxell band bij 9,5cm. De waarde van C2 bepaalt hoe snel de schakeling reageert. Een waarde van 33uF tot 150uF is een goede waarde.
Aansluiten
Afregelen
De afregeling is niet kritisch. Begin zonder band in de recorder. Zet R4 ongeveer in het midden en meet de spanning over R4. Verbuig de reflector zodat de spanning maximaal is. Zo is de reflectie maximaal en staat de reflector goed.
Regel nu R4 globaal af: recorder op Start en door een vinger tussen de opto en de reflector te houden moet de recorder stoppen. Leg nu een band op de recorder en start deze op 9,5cm/s. Regel nu R4 af dat de recorder niet stopt. Doe datzelfde bij snelspoelen.
Bij 19cm klappert de band even bij Start. Regel R4 zo dat de recorder niet stopt bij het starten van de band op 19cm.
Spoel de band terug en controleer of de recorder ook stopt op het einde (eigenlijk het begin) van de band.
Als je metalen spoelen gebruikt kan de schakeling reageren op een statische ontlading van de spoel naar de as. Daar zijn verschillende oplossingen voor te bedenken. Door C2 is die gevoeligheid al een stuk minder. Ik heb in het deksel nog een stuk aluminiumfolie geplakt dat contact maakt met de middelste schroef van het deksel. Zo is het helemaal opgelost.
Koppendeksel
Het koppendeksel was kromgetrokken door de lijm. Het bovenste deel heb ik met de hete-lucht soldeerbout en met het strijkijzer vlak gemaakt. Temperatuur van de soldeerbout (lucht) 150-180 graden en van het strijkijzer maximaal 120 graden. Voor het onderste deel heb ik een nieuw plaatje gemaakt met daarin twee geleidepennen en twee plastic haakjes. De metalen afdekplaten met dubbezijdig plakband op de plastic deksels geplakt.
Meten aan de recorder
De uitgangen van de recorder op de bussen Tape en Moni zijn hoogohmig. Bij het meten leek het alsof de recorder niet verder kon dan 17-18kHz, zelfs niet als de ingang rechtstreeks op de Moni-bus gemeten werd (stand: Rec, Pause, B). Na lang zoeken bleek dat de capaciteit van de meetkabel naar de audiokaart (Focusrite) zo hoog was dat die de meting voor hoge frequenties beinvloedde. Ik heb als meetkabel 1,5m microfoonsnoer gebruikt. Iets om bij volgende metingen aan te denken of een meetomvormer voor de Focusrite maken met korte meetsnoeren.
Uitgangsimpedantie
Monitor uitgang
Gemeten bij 1kHz: 11,3k
| Moni | Links | rechts | |
|---|---|---|---|
| onbelast | 1000 | 1000 | |
| 10k (9,98) | 467 | 472 | (1000-470)/470*10=11,3 |
| 20k (19,98) | 638 | 642 | (1000-640)/640*20=11,25 |











