Grundig R35
De Grundig R35 van Henk Ockers. 2018
Henk heeft een voorliefde voor Duitse apparaten uit de jaren '70-'80. Deze Grundig R35 werkte prima, alleen waren -natuurlijk- een paar lampjes kapot. Het vervangen van de lampjes durfde Henk wel aan. Na een zoektocht waar de lampjes te koop waren heeft Henk alle moed verzameld en de lampjes vervangen. Daarbij heeft hij per ongeluk een massaverbinding losgetrokken. Die schoot makkelijk los omdat een stekkertje mank was.
Het gevolg was echter groter dan gevreesd. De lampjes werkten helemaal niet meer en er begon wat te roken. Goede raad was duur en met Henk afgesproken dat hij langs kon komen.
Op dat moment wisten we nog niet van de massaverbinding en de schakeling die uitgebrand was rookte niet meer. Na heel wat zoeken en meten ontdekte ik de losse massaverbinding. Daar een nieuw stekkertje aan gezet en warempel: de lampjes deden het.
Na een korte test bleek dat de afstemschaal niet klopte met de ontvangst. Snel even bijregelen lukte niet en Henk liet het apparaat bij mij achter. Intussen had Henk ook nog ruzie gekregen met een metertje dat telkens bleef hangen.
Elco
Bij het foutzoeken zag een elco er smerig uit. Bij controle bleek deze kapot te zijn.
Elco C905
47uF, 63V
Kapot: capaciteit=300nF esr=2k
Vervangen door een nieuwe.
Lampjes
De bedrading van de lampjes is in het schema wat moeilijk te volgen. Zodra je aan het schema gewend bent is het goed te doen.
- De twee schaallampjes staan in serie en zijn elk 6V
- De lampjes achter de meters staan parallel en zijn 12V
- Het lampje van de aanwijzer van de zenderschaal staat in serie met een weerstand.
In het apparaat is de bedrading ook wat moeilijk te volgen. Nadat we ontdekt hadden dat de massa losgeschoten was, was de verlichting snel hersteld.
Meters
De linker meter reageerde niet meer na alle gerommel met het apparaat. De meter leek elektrisch nog in orde omdat er nog weerstand te meten was tussen de aansluitingen. Daarop heb ik de meter open gemaakt. Dat ging vrij makkelijk door met een mesje de lijmnaden in de behuizing los te snijden.
Waar Philips draaispoelmeters vast gaan zitten, was bij deze de lijm van de naald losgelaten. De naald zat alleen nog maar met het koperdraadje aan de spoel, maar de spoel kon hierdoor niet meer draaien. Bij het proberen om de naald weer vast te zetten brak ook nog het koperdraadje van de spoel, niet te verwarren met de veer.
Om dit te herstellen moest ik de hele naald verwijderen door het veertje los te solderen. Heel voorzichtig kon ik het draadje nog aan de spoel solderen, waarna de spoel weer draaide na het aansluiten van een kleine spanning. De naald terug gezet op de spoel en het veertje vast gesoldeerd. De naald met een paar drupjes lijm gefixeerd.

Tuner afstemspanning
Door het losraken van de massa is het stabilastie-IC van de afstemspanning gesneuveld. Het is zo heet geworden dat het open gescheurd is. Op Ebay wordt het IC nog aangeboden voor ongeveer 10 euro. In verschillende Duitse fora is er sprake van een vervangingsschakeling voor dit ic. Na wat overleg heeft Henk het ic besteld, want de prijs van de vervangende schakeling is aan onderdelen ongeveer hetzelfde. Alleen moet je die nog in elkaar zetten.
Na drie weken wachten kwam het ic, dat helaas niets doet, behalve warm worden. Dan is natuurlijk de vraag of het oplichting is, of er andere ic's zijn met dat typenummer, een misdruk, slecht nagemaakt? De opdruk op de vervanger ziet er net zo (on-)betrouwbaar uit als het originele dat in de radio zat. Ik kan geen producent afleiden uit de opdruk.
Deelschema van de tuner stabilisator met stabilisatie-ic TCA530.

R35
De stabilisator van de R30 is hetzelfde als die van de R35, het schema is wat duidelijker gescand.
De voedingsschakeling met de TCA530 is bij Grundig en bij Saba apparaten toegepast.
Vervangingsschakeling voor TCA530
In Grundig en Saba fora 1) zijn enkele vervangingsschakelingen van dit ic te vinden, een daarvan is een originele Grundig vervanging waar zelfs ooit een serviceprintje van is uitgegeven.
Originele Grundig vervangingsschakeling.
De werking:
- D3 is een zener om de voedingsspanning van het IC naar 33V te brengen. De maximale voedingsspanning van het IC is 36 volt
- IC1-1 zorgt voor het regelen van de afstemspanning. CA1458 is een dual opamp, niets bijzonders. Is vergelijkbaar met een dubbele 741.
- D1 en D2 zijn de referenties voor de afstemspanning. Hier is met D1 voor een zener van 6,2V gekozen omdat deze spanning de minste temperatuur-afhankelijkheid heeft. De geringe afhankelijkheid wordt deels gecompenseerd door D2.
- Op pen 1 staat de uitgangsspanning en die wordt via een instelpotmeter op de originele print teruggekoppeld naar de opamp.
- IC1-7 dient om het AFC-signaal bij te mengen op de afstemspanning. Het verschil van de AFC-spanning wordt een paar keer versterkt en dan via R4 toegevoegd op het regelpunt.
- De waarde van R4 en de instelpotmeter met weerstand (12k en 10k) zijn op elkaar afgestemd.
Ik heb nog geëxperimenteerd met andere weerstanden rond de instelpotmeter, zodat het regelbereik wat kleiner wordt. Dat blijkt niet te werken. Het regelbereik wordt nauwelijks kleiner en het beïnvloed de AFC-regeling. Als de weerstanden te groot worden, dan moet R4 ook aangepast worden, anders gaat de AFC pendelen.
Het Grundig serviceprintje
TCA530 vervangsetje van Grundig. Foto van internetforum.
TCA530 vervangprint van Grundig, componentenzijde.
TCA530 vervangprint van Grundig, koperzijde.
Andere tekening van de originele vervanging
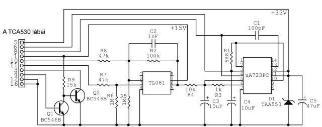
Alternatief
Een alternatieve schakeling voor de afstemspanning. Deze is gebaseerd op een 723 voor de stabilisatie en een TL081 opamp voor de AFC.
TAA550 is een 30V stabilisator.
Er zijn 3 varianten: A: 30-32V, B: 32-34V en C: 34-36V
Het eigen vervangingsprintje
De Grundig schakeling heb ik op gaatjesbord gebouwd en op de plaats van de TCA530 ingebouwd.
Handleidingen
- R35
- R30
- R48
- R48 Service manual Servicemanual met afregelgegevens.







